sqlite-web 0.7.2
archive.db
Query
Query
elements
elements_fts
(v)
elements_fts_config
elements_fts_data
elements_fts_idx
frames
frames_fts
(v)
frames_fts_config
frames_fts_data
frames_fts_idx
meetings
ocr_text
ui_events
ui_events_fts
(v)
ui_events_fts_config
ui_events_fts_data
ui_events_fts_idx
video_chunks
Toggle helper tables
elements_fts_content
elements_fts_docsize
elements_fts_segdir
elements_fts_segments
elements_fts_stat
frames_fts_content
frames_fts_docsize
frames_fts_segdir
frames_fts_segments
frames_fts_stat
ui_events_fts_content
ui_events_fts_docsize
ui_events_fts_segdir
ui_events_fts_segments
ui_events_fts_stat
Use Shift + Up/Down to navigate recently-executed queries
Execute
Export JSON
Export CSV
SQL Help
delete
expression
index : create
index : drop
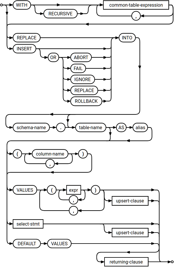
insert
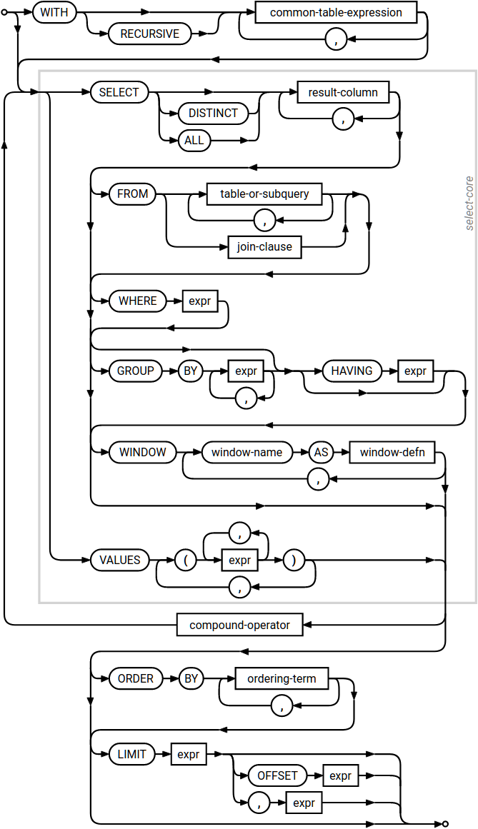
select : advanced
select
table : alter
table : create
table : drop
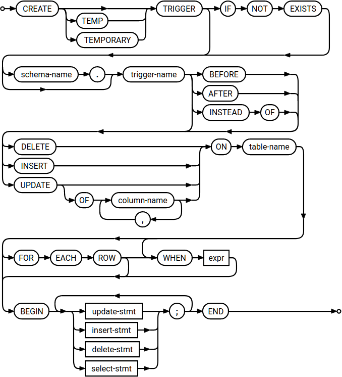
trigger : create
trigger : drop
update
view : create
view : drop
Bookmarks
+
×
Create Bookmark
×